Theorydatabase logo


Theory 26: Health Behaviour Internalisation Model


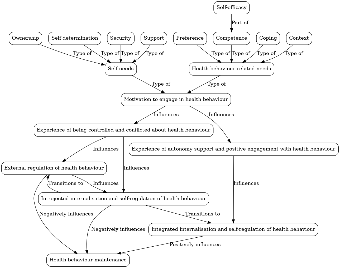
Number of Constructs: 18
Number of Triples: 22

Theory triples

Theory constructs and annotations

Theory illustration

Theory Reference