Theorydatabase logo


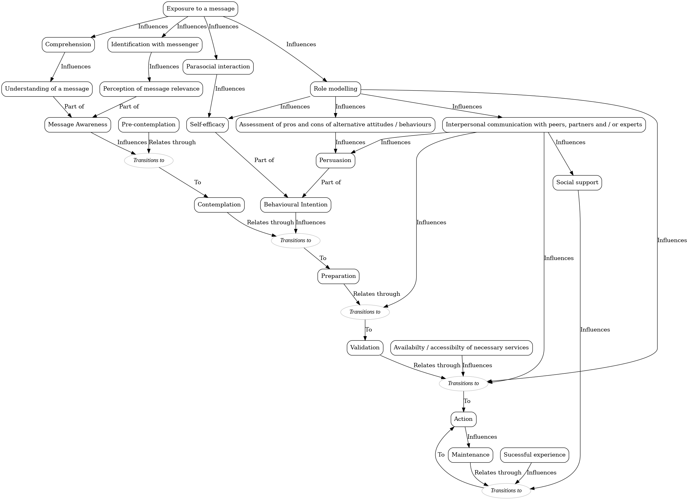
Theory 59: Six staged model of communication effects


Number of Constructs: 22
Number of Triples: 31

Theory triples

Theory constructs and annotations

Theory illustration

Theory Reference