Theorydatabase logo


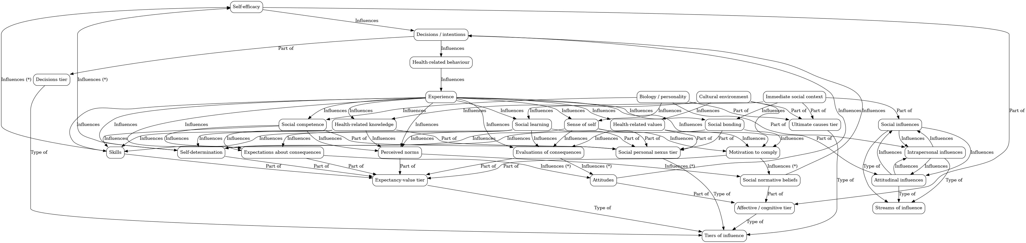
Theory 80: Theory of Triadic Influence


Number of Constructs: 31
Number of Triples: 83

Theory triples

Theory constructs and annotations

Theory illustration

Theory Reference