Theorydatabase logo


Theory 17: Feedback Intervention Theory May 2020


Number of Constructs: 31
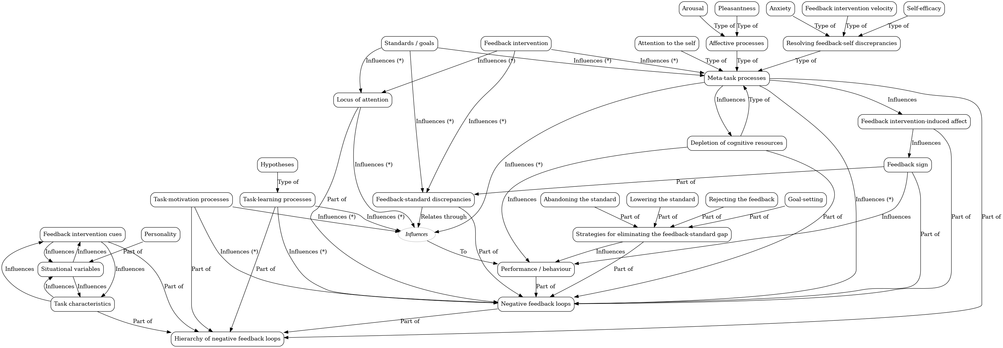
Number of Triples: 60

Theory triples

Theory constructs and annotations

Theory illustration

Theory Reference