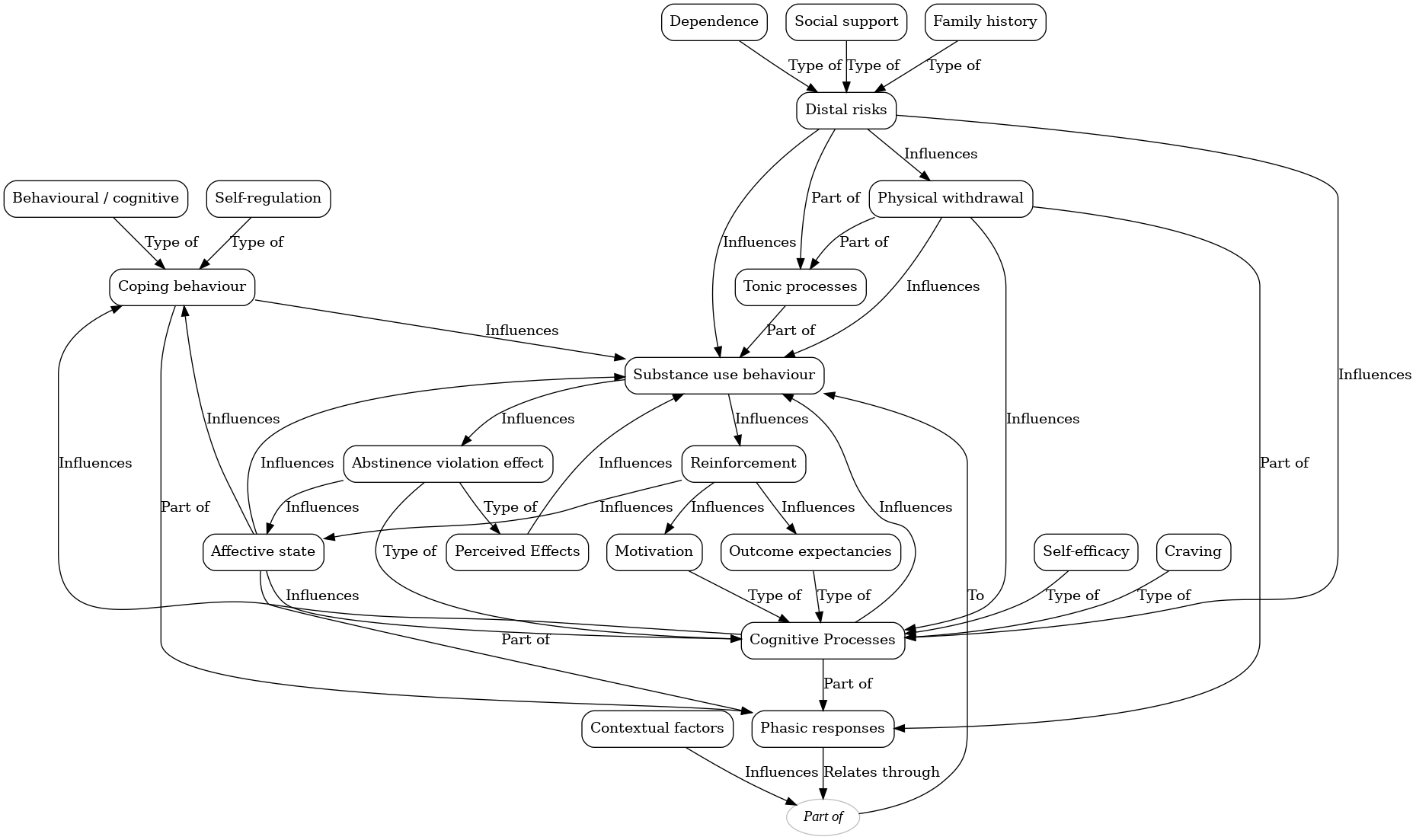
This is a searchable database of theories of behaviour change that have been formalised according to an Ontology-Based Modelling System.
For more information, see:
- West, R., Godinho, C. A., Bohlen, L. C., Carey, R. N., Hastings, J., Lefevre, C. E., & Michie, S. (2019). Development of a formal system for representing behaviour-change theories. Nature human behaviour, 3(5), 526. doi.org/10.1038/s41562-019-0561-2.
- Hale, J., Hastings, J., West, R., Lefevre, C. E., Direito, A., Connell Bohlen, L., Godinho, C., Anderson, N., Zink, S., Goarke, H., and Michie, S. (2020) An ontology-based modelling system (OBMS) for representing behaviour change theories applied to 76 theories [version 1; peer review: 2 approved]. Wellcome Open Research.