Theorydatabase logo


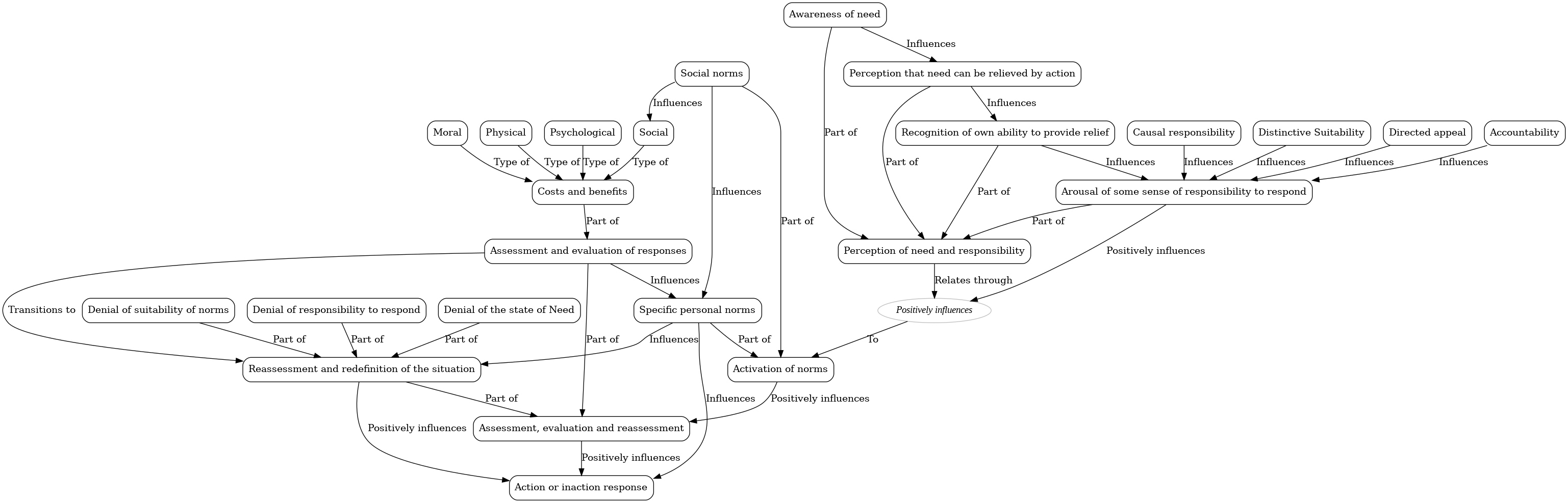
Theory 42: Norm Activation Theory


Number of Constructs: 24
Number of Triples: 34

Theory triples

Theory constructs and annotations

Theory illustration

Theory Reference