Theorydatabase logo


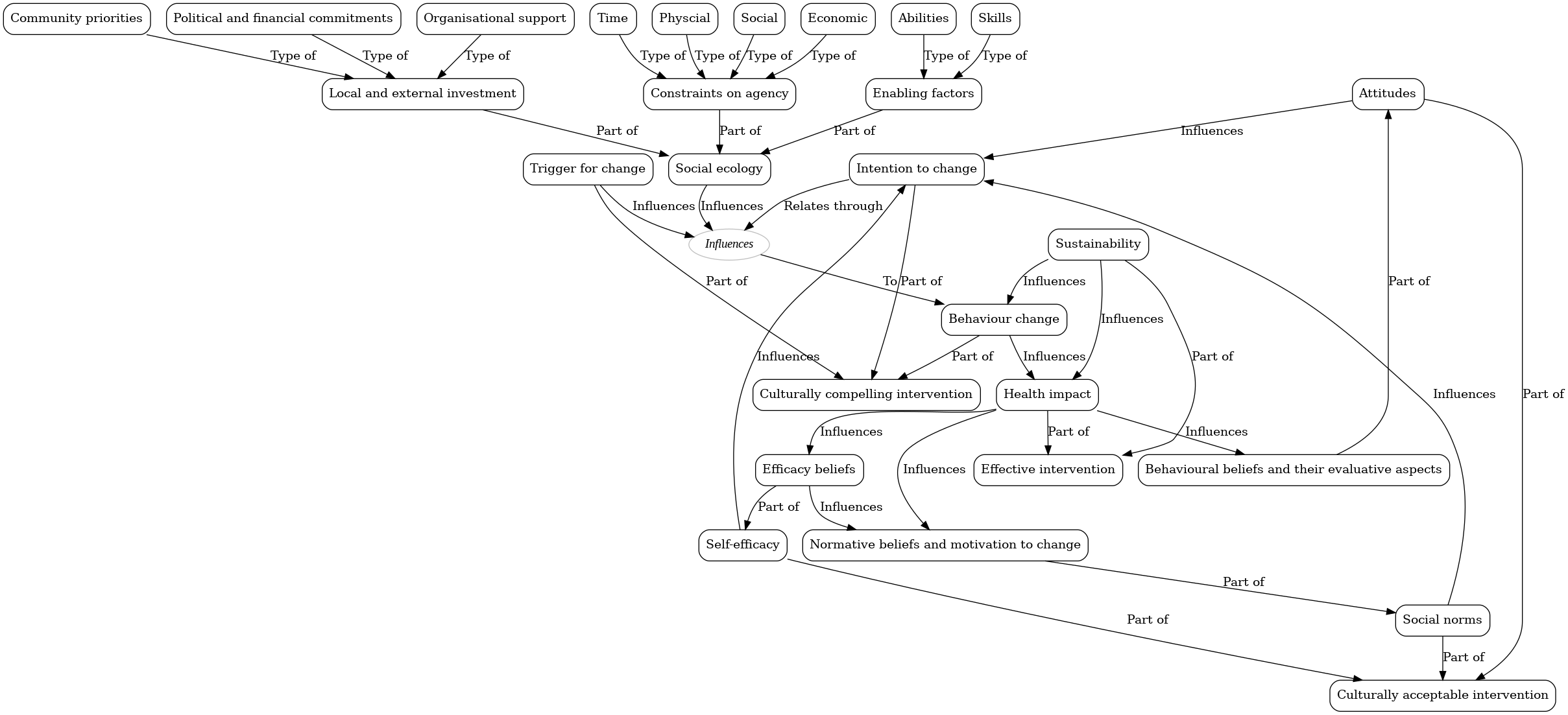
Theory 66: Social Ecological Model of Behaviour Change


Number of Constructs: 27
Number of Triples: 36

Theory triples

Theory constructs and annotations

Theory illustration

Theory Reference