Theorydatabase logo


Theory 11: Control Theory


Number of Constructs: 11
Number of Triples: 18

Theory triples

Theory constructs and annotations

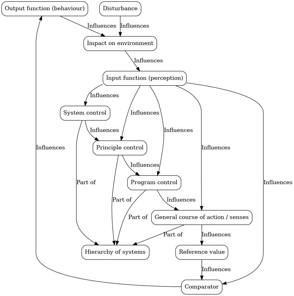
Theory illustration

Theory Reference