Theorydatabase logo


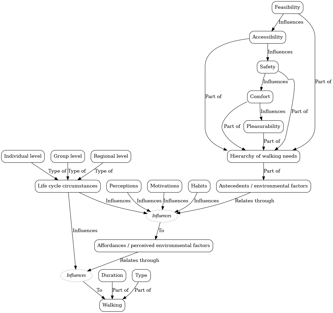
Theory 67: Social Ecological Model of Walking


Number of Constructs: 18
Number of Triples: 22

Theory triples

Theory constructs and annotations

Theory illustration

Theory Reference