Theorydatabase logo


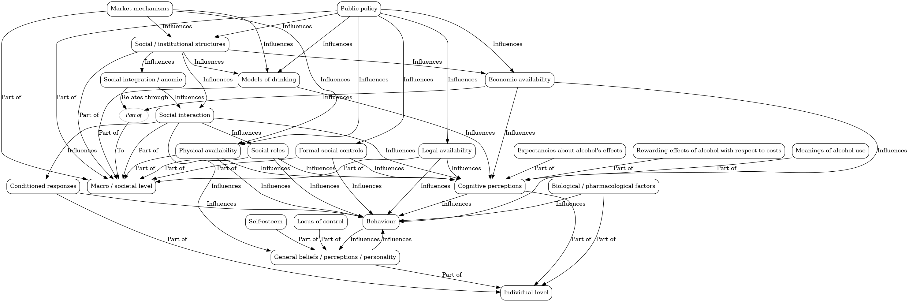
Theory 33: Integrated Theory of Drinking Behaviour


Number of Constructs: 23
Number of Triples: 54

Theory triples

Theory constructs and annotations

Theory illustration

Theory Reference