Theorydatabase logo


Theory 58: Self-Regulation Theory


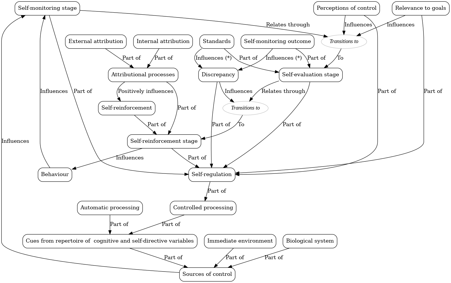
Number of Constructs: 20
Number of Triples: 29

Theory triples

Theory constructs and annotations

Theory illustration

Theory Reference