Theorydatabase logo


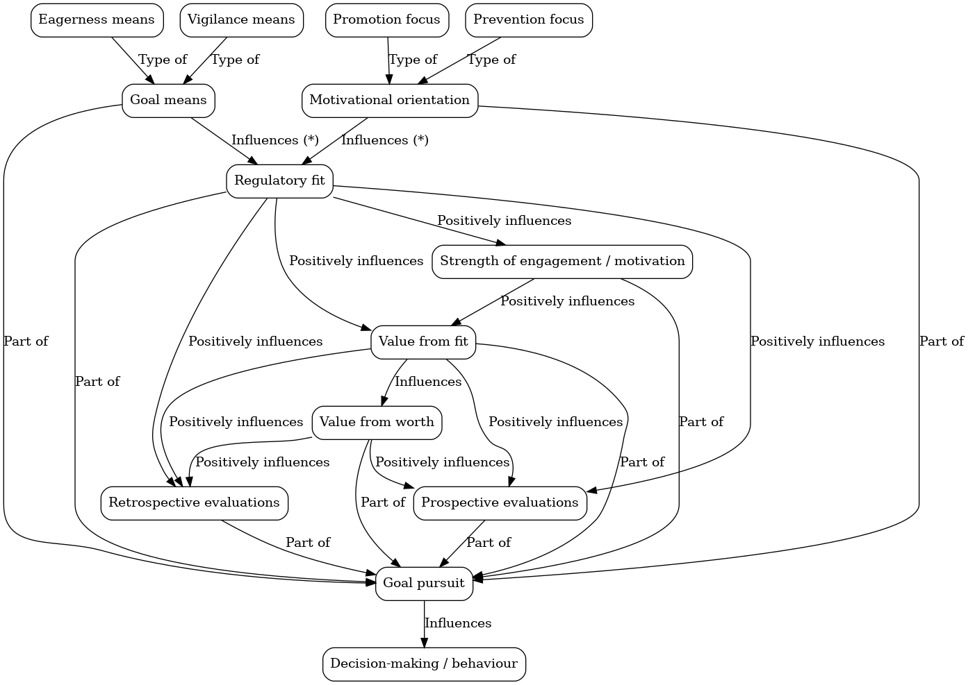
Theory 53: Regulatory Fit Theory


Number of Constructs: 14
Number of Triples: 25

Theory triples

Theory constructs and annotations

Theory illustration

Theory References