Theorydatabase logo


Theory 43: Operant Conditioning


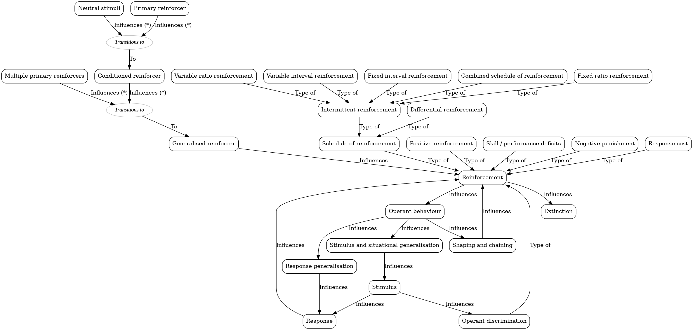
Number of Constructs: 26
Number of Triples: 31

Theory triples

Theory constructs and annotations

Theory illustration

Theory References